Monday, January 2, 2023

[48+] Mercedes Benz Wiring Diagram 800, PeachParts Mercedes-Benz Forum - View Single Post - Wiring Diagram

Mercedes Benz Wiring Diagram 800 Fuse Mercedes Diagram Box Benz Location S500 2002 2005 1998 Ml Chart Ml350 Ml320 2004 Ml500 S430 Class Fuses Wiring

Ml air conditioner wiring diagrams

450sl mercede 300ce. Mercedes-benz 600sl (1993). 2003 mercede cl500 fuse diagram. Wiring air ml ac diagrams conditioner mercedes benz w163 class

2003 Mercede Cl500 Fuse Diagram | Wiring Diagram Database

2003 Mercede Cl500 Fuse Diagram | Wiring Diagram Database

89 Mercedes Benz 260e - Best Auto Cars Reviews

89 Mercedes Benz 260e - Best Auto Cars Reviews

1974 Mercedes 450Sl Power Antenna Wiring Diagram Images - Wiring

1974 Mercedes 450Sl Power Antenna Wiring Diagram Images - Wiring

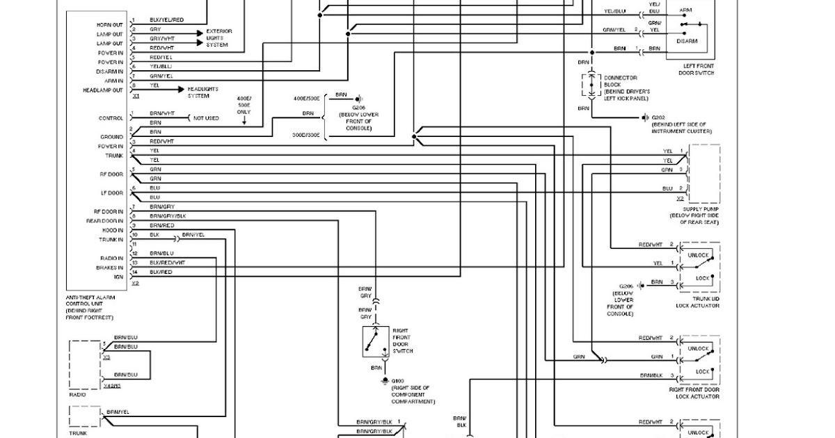
1991 Mercedes-Benz 300E System Wiring Diagrams Anti-theft Circuit

1991 Mercedes-Benz 300E System Wiring Diagrams Anti-theft Circuit

Mercedes Car Wiring Diagram

Mercedes Car Wiring Diagram

No comments: